发布日期: 2016-12-26 00:00:00
由北京民办教育协会举办的北京民办教育社会公益评选表彰活动从11月27日启动至今,得到大量民办学校、教育机构的积极参与。
我院“红烛行动——京郊打工子弟学校圆梦计划”项目在此次活动中脱颖而出,我院荣获优秀组织单位,我院党支部书记、常务副院长陈强荣获“优秀组织者”,我院学生处处长王圣贵荣获“奉献精神奖",我院团委书记徐静荣获"优秀志愿者"。
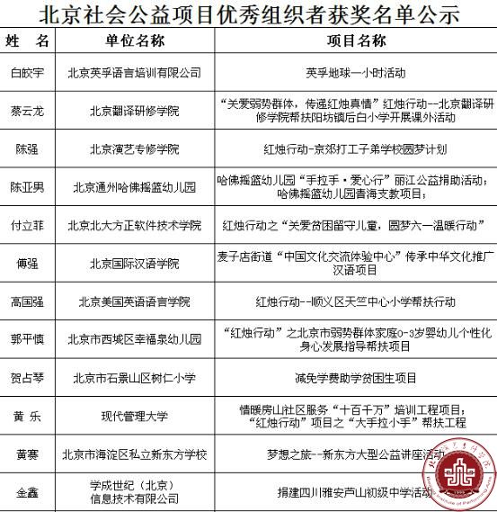
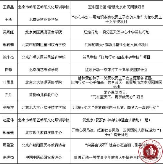
经参评项目公示、评审委员会专家评审,评选出北京社会公益项目优秀单位(44家)、北京社会公益项目优秀组织者(36名)、北京社会公益项目奉献精神奖(33名)、北京社会公益项目优秀志愿者(25名)。现将获奖名单公示如下(排名不分先后):












上一篇: 翟志海董事长当选河北省足协副主席
下一篇: 防止“校园欺凌” 我们该如何应对


固话:010-80841011 / 80841022
手机:13261092127
地址:河北省廊坊市开发区东方大学城张衡道3号
网址:www.heyiart.cn
Copyright ©2019 - 2025 河北精英艺术专修学院 冀ICP备2023036774号-1

